净峰镇塘头村太阳能路灯建设工程中标候选人公示
业主单位:惠安县净镇塘卖村民委员会
类型:中标公告地区:福建 · 泉州
发布:2026-01-07 04:03:10截止:2026-01-17
产品/服务:见正文
全链路投标指引协助,定制信息、下一步操作指引、自动撰写标书、标书评分、合同起草签署等
净峰镇塘头村太阳能路灯建设工程中标候选人公示


图文:塘头村
编辑:王菁菁
初审:杨晓如
二审:苏清洁
三审:赵小梅


净峰|给你精彩
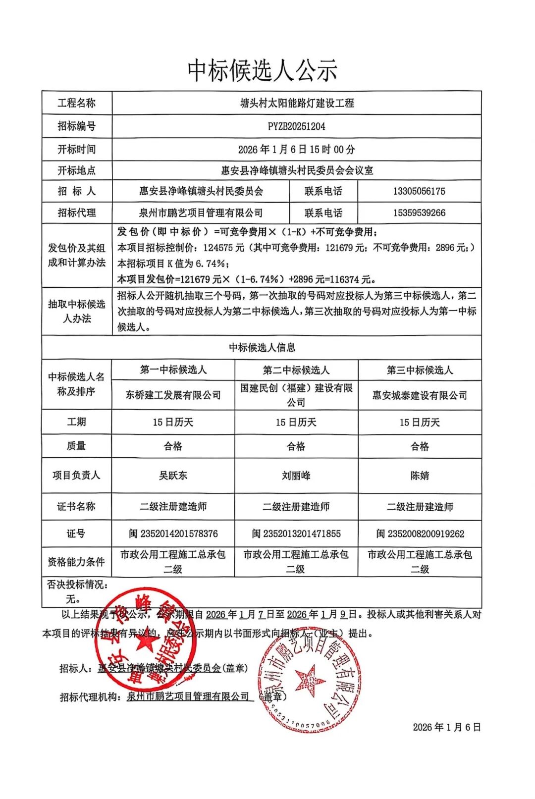
中标候选人公示
| 工程名称 | 塘头村太阳能路灯建设工程 | |||
| 招标编号 | PYZB20251204 | |||
| 开标时间 | 2026年1月6日15时00分 | |||
| 开标地点 | 惠安县净峰镇塘头村民委员会会议室 | |||
| 招标人 | 惠安县净峰镇塘头村民委员会 | 联系电话 | 13305056175 | |
| 招标代理 | 泉州市鹏艺项目管理有限公司 | 联系电话 | 15359539266 | |
| 发包价及其组成和计算办法 | 发包价(即中标价)=可竞争费用×(1-K)+不可竞争费用;本项目招标控制价:124575元(其中可竞争费用:121679元;不可竞争费用:2896元;)本招标项目K值为6.74%;本项目发包价=121679元×(1-6.74%)+2896元=116374元。 | |||
| 抽取中标候选人办法 | 招标人公开随机抽取三个号码,第一次抽取的号码对应投标人为第三中标候选人,第二次抽取的号码对应投标人为第二中标候选人,第三次抽取的号码对应投标人为第一中标候选人。 | |||
| 中标候选人信息 | ||||
| 中标候选人名称及排序 | 第一中标候选人 | 第二中标候选人 | 第三中标候选人 | |
| 东桥建工发展有限公司 | 国建民创(福建)建设有限公司 | 惠安城泰建设有限公司 | ||
| 工期 | 15日历天 | 15日历天 | 15日历天 | |
| 质量 | 合格 | 合格 | 合格 | |
| 项目负责人 | 吴跃东 | 刘丽峰 | 陈婧 | |
| 证书名称 | 二级注册建造师 | 二级注册建造师 | 二级注册建造师 | |
| 证号 | 闽2352014201578376 | 闽2352013201471855 | 闽2352008200919262 | |
| 资格能力条件 | 市政公用工程施工总承包二级 | 市政公用工程施工总承包二级 | 市政公用工程施工总承包二级 | |
| 否决投标情况:无。 | ||||
以上结果现予欧公示,公示期限自2026年1月7日至2026年1月9日。投标人或其他利害关系人对
本项目的评标轴有异议的,应公示期内以书面形式向招标人
(业主)提出。
招标人:惠安县净镇塘卖村民委员会(盖章)
武t
高
招标代理机构:泉州市鹏艺项目管理有限公司章
2026年1月6日
