贵州贞丰农村商业银行股份有限公司建筑消防设施维保服务采购项目询价公告




贵州贞丰农村商业银行股份有限公司建筑
消防设施维保服务采购项目询价公告
一、询价条件
本询价项目贵州贞丰农村商业银行股份有限公司建筑
消防设施维保服务采购事项,询价人贵州贞丰农村商业银行
股份有限公司(以下简称“贞丰农商银行”),资金来自自筹,
项目已具备相关条件,现邀请符合相关要求的单位对该项目
进行报价。
二、项目概况与服务范围
(一)服务地点:贵州省黔西南州贞丰县;
(二)项目总投资:约2.6万元;
(三)服务内容:贞丰农商银行建筑消防设施维保服务
项目;
(四)服务周期:1年;
(五)报价范围:详见附件1
三、报价人资格要求
(一)具备国家及行政主管部门核发的营业执照及社会
消防技术服务信息系统、贵州省消防技术服务综合管理服务
平台的备案证明,并在人员、设备、资金等方面具备相应的
维保能力的公司。
(二)本次询价不接受联合体报价
四、报价资料的获取
请在贵州贞丰农农村商业银行股份有限公司官网自行
下载。
五、报价文件的递交
(一)报价文件递交的截止时间为2026年4月13日17
时30分,地点为贵州省黔西南州贞丰县金丰大道贞丰农商
银行总部办公楼二楼安全保障部。
(二)本项目响应文件采取纸质版方式递交,意向报名
供应商可采取直接送达、邮寄等方式送至我单位。逾期未收
到资料的,视为放弃本次报价。
(三)报价文件内容
1.具备相关资质的营业执照复印件;
2.社会消防技术服务信息系统、贵州省消防技术服务综
合管理服务平台的备案证明截图;
3.法人身份证明;
4.授权委托书;
5.报价表(附件1);
上述资料须加盖公章。
六、评比方式
经采购人核查报价资料完善后,不存在重大监管处罚、
违反廉洁要求以及失信等违法违规情况的,最低报价服务商
即为成交服务商。
七联系方式
| 询价人: | 贵州贞丰农村商业银行股份有限公司 | 监督部门 | 贵州贞丰农村商业银行股份有限公司纪律检查室 |
| 地址: | 贞丰县珉谷镇金丰大道贞丰农商银行总部大楼2楼安全保障部 | 地址: | 贞丰县珉谷镇金丰大道贞丰农商银行总部大楼5楼纪律检查室 |
| 联系部门: | 安全保障部 | 联系部门: | 纪律检查室 |
| 联系电话: | 王宏斌15885957519李实波15186543888 | 联系电话: | 0859-6614614 |
贵州贞丰农村商业银行股份贵州贞丰农村商业银行股份
询价人:监督部门
有限公司有限公司纪律检查室
贞丰县珉谷镇金丰大道贞丰贞丰县珉谷镇金丰大道贞丰
地址:农商银行总部大楼2楼安全地址:农商银行总部大楼5楼纪律
保障部检查室
联系部门:安全保障部联系部门:纪律检查室
王宏斌15885957519
联系电话:联系电话:0859-6614614
李实波15186543888
2026年4月7日
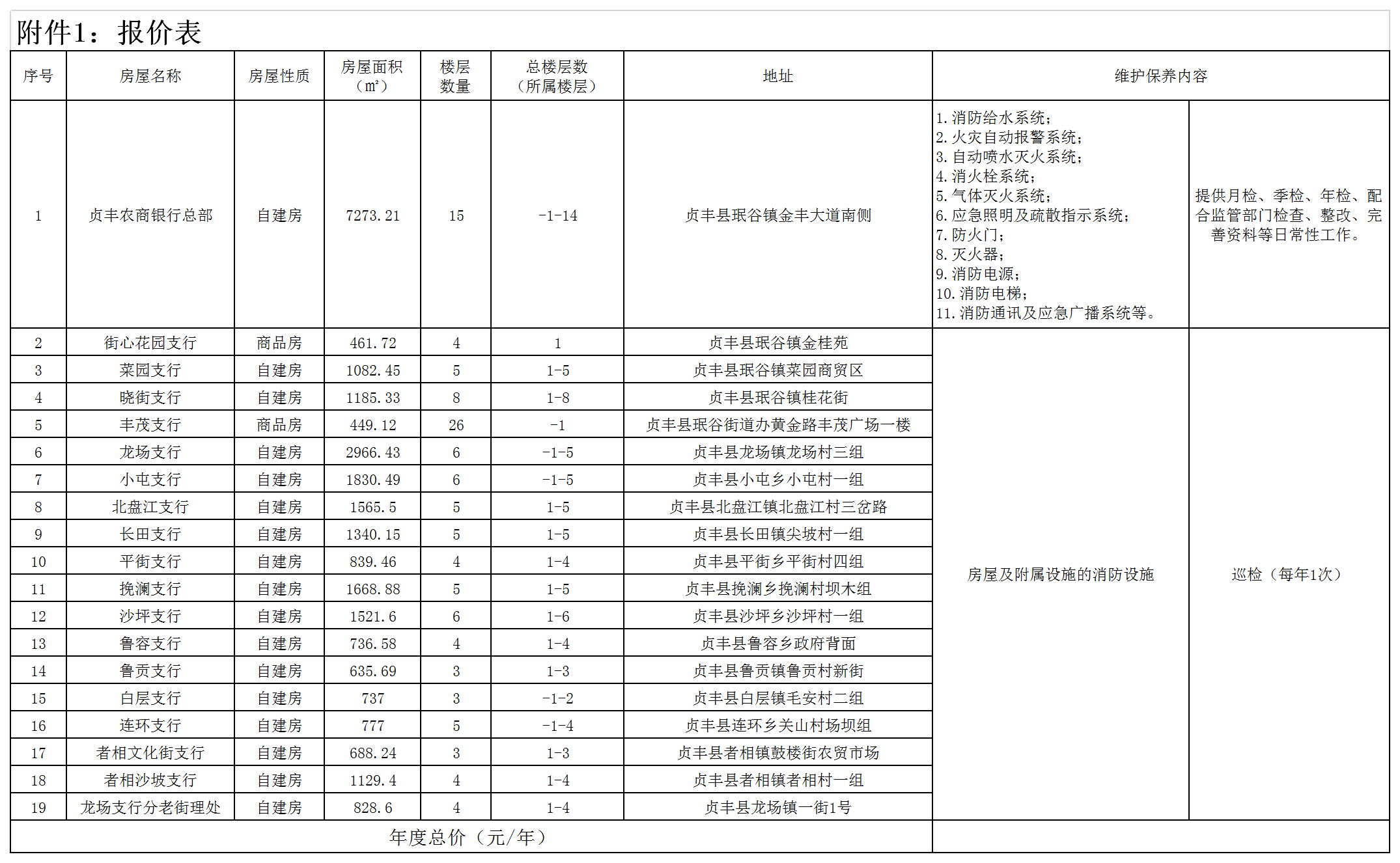
| 附件1:报价表 | ||||||||
| 序号 | 房屋名称 | 房屋性质 | 房屋面积(m) | 楼层数量 | 总楼层数(所属楼层) | 地址 | 维护保养内容 | |
| 1 | 贞丰农商银行总部 | 自建房 | 7273.21 | 15 | -1-14 | 贞丰县珉谷镇金丰大道南侧 | 1.消防给水系统;2.火灾自动报警系统;3.自动喷水灭火系统;4.消火栓系统;5.气体灭火系统;6.应急照明及疏散指示系统;7.防火门;8.灭火器;9.消防电源;10.消防电梯;11.消防通讯及应急广播系统等。 | 提供月检、季检、年检、配合监管部门检查、整改、完善资料等日常性工作。 |
| 2 | 街心花园支行 | 商品房 | 461.72 | 4 | 1 | 贞丰县珉谷镇金桂苑 | 房屋及附属设施的消防设施 | 巡检(每年1次) |
| 3 | 菜园支行 | 自建房 | 1082.45 | 5 | 1-5 | 贞丰县珉谷镇菜园商贸区 | ||
| 4 | 晓街支行 | 自建房 | 1185.33 | 8 | 1-8 | 贞丰县珉谷镇桂花街 | ||
| 5 | 丰茂支行 | 商品房 | 449.12 | 26 | -1 | 贞丰县珉谷街道办黄金路丰茂广场一楼 | ||
| 6 | 龙场支行 | 自建房 | 2966.43 | 6 | -1-5 | 贞丰县龙场镇龙场村三组 | ||
| 7 | 小屯支行 | 自建房 | 1830.49 | 6 | -1-5 | 贞丰县小屯乡小屯村一组 | ||
| 8 | 北盘江支行 | 自建房 | 1565.5 | 5 | 1-5 | 贞丰县北盘江镇北盘江村三岔路 | ||
| 9 | 长田支行 | 自建房 | 1340.15 | 5 | 1-5 | 贞丰县长田镇尖坡村一组 | ||
| 10 | 平街支行 | 自建房 | 839.46 | 4 | 1-4 | 贞丰县平街乡平街村四组 | ||
| 11 | 挽澜支行 | 自建房 | 1668.88 | 5 | 1-5 | 贞丰县挽澜乡挽澜村坝木组 | ||
| 12 | 沙坪支行 | 自建房 | 1521.6 | 6 | 1-6 | 贞丰县沙坪乡沙坪村一组 | ||
| 13 | 鲁容支行 | 自建房 | 736.58 | 4 | 1-4 | 贞丰县鲁容乡政府背面 | ||
| 14 | 鲁贡支行 | 自建房 | 635.69 | 3 | 1-3 | 贞丰县鲁贡镇鲁贡村新街 | ||
| 15 | 白层支行 | 自建房 | 737 | 3 | -1-2 | 贞丰县白层镇毛安村二组 | ||
| 16 | 连环支行 | 自建房 | 777 | 5 | -1-4 | 贞丰县连环乡关山村场坝组 | ||
| 17 | 者相文化街支行 | 自建房 | 688.24 | 3 | 1-3 | 贞丰县者相镇鼓楼街农贸市场 | ||
| 18 | 者相沙坡支行 | 自建房 | 1129.4 | 4 | 1-4 | 贞丰县者相镇者相村一组 | ||
| 19 | 龙场支行分老街理处 | 自建房 | 828.6 | 4 | 1-4 | 贞丰县龙场镇一街1号 | ||
| 年度总价(元/年) | ||||||||
